Space Research

INNOTRANS has proudly been supplying completely customised gear transmissions for various space research applications since its inception. A few of the major applications include Planetary Gear Transmissions for Antennas, Precision Gear Transmissions for Positional and Angular Measurements, Zero Backlash Gearboxes for precision measurement, Hi- Speed Gearboxes for Motor Testing of Fuel Injection systems used in Rockets.

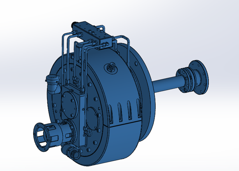
Planetary Gear Reducer is used for Positioning the Parabolic Dish of Antennas. These gearboxes have low Backlash and used during satellite tracking.

  • Motorized Stow locks are used for Locking the Yoke Body Antennas.
  • They are used mostly to lock the Yoke Body when Antennas needs to be kept under Idle Condition.
  • Zero Backlash Encoder Gearboxes are used for tracing the Position of the Antenna.
  • Encoders are mounted on the Output side for measuring Angular Movement of Antennas.
  • Worm Planetary Gear Reducer are used for Positioning the Parabolic Dish of Antennas. These gearboxes have low Backlash and used during satellite tracking.
  • Encoders are mounted on the Output side for measuring Angular Movement of Antennas.
  • Rotary Structure comprises of Tubes and Encoder Gearbox which is mounted directly inside the Antenna. ON Axis Encoder Gearbox provides Angular Movement of Antennas.
  • This Tube-like structure also provides Routing of Wave Guides through the Tubes and also Mounting Provision for.
  • High Speed Helical Gearbox running at 45,000 RPM is used for Testing of Fuel Injection System in Rockets.